Overview
There are 4 core components that will be designed:
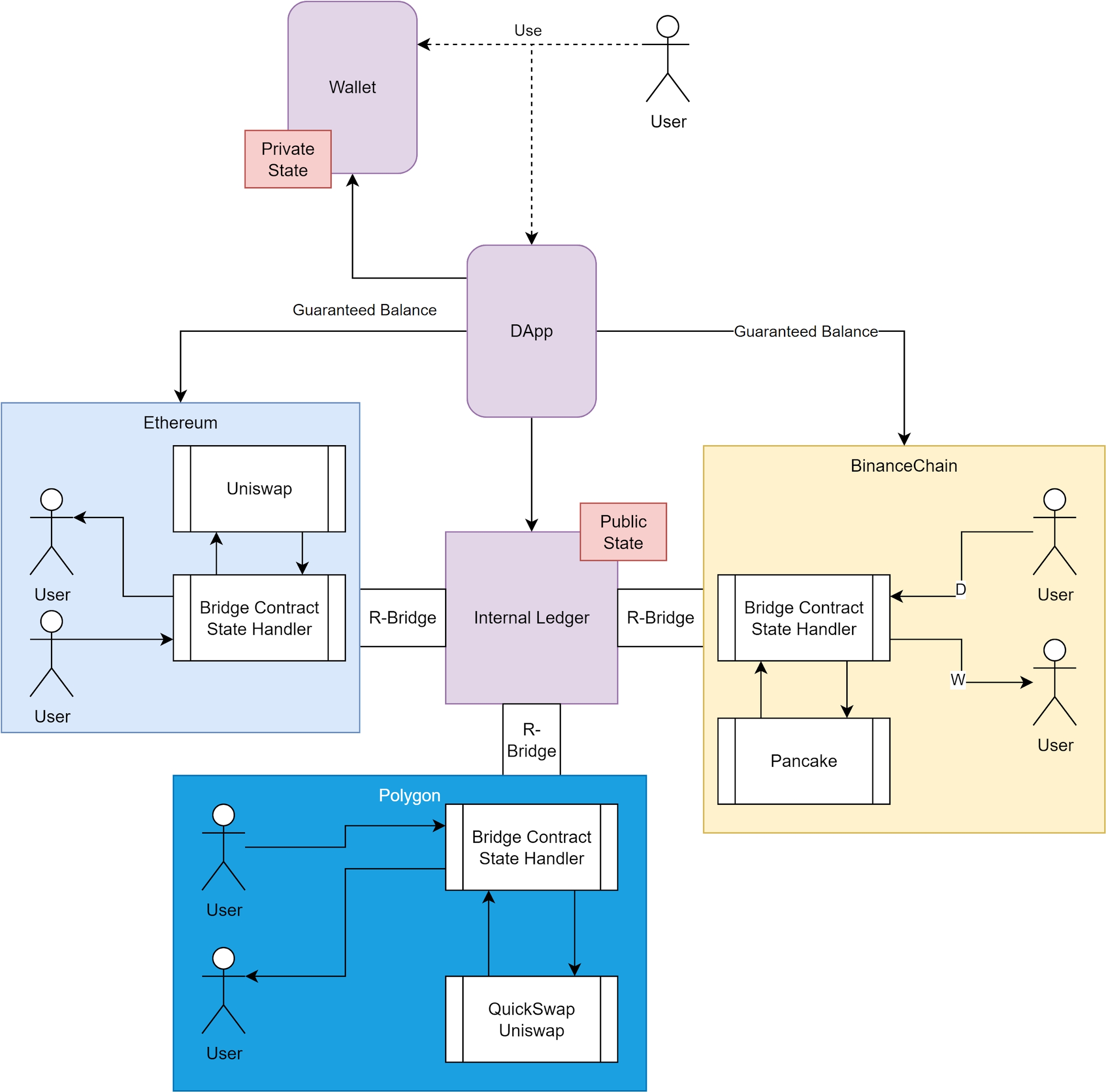
Wallet. At the beginning, we will rely on existing non-custodial wallets available on the market. This will give users an option to use the wallet they’ve been using before and are familiar with. But for purposes of this project, the wallet will also have to keep “Private state” of the smart contracts, and none of the available wallets has this option or gives an extension interface that we can use to build one. To mitigate this issue on the early stage, we’ll rely on user local storage which will be wallet-key-encrypted, but in future releases we’ll design a new wallet which will be able to securely keep “Private state data” along with user keys.
dApp. The dApp is an extended interface to the product, which is intended to present available data to user and will rely on the Wallet for encryption/decryption and transaction signing. dApp will be based on existing web3 frameworks extended to be suitable for new generation smart contracts.
Internal ledger. Like any other product based in web3, we’ll rely on decentralized ledger under the hood. This ledger (its node) will process transactions and form blocks one after another. The key difference between existing ledgers and the one we’ll use is the support for new generation smart contracts.
R-Bridge. A set of smart contracts designed for both, Internal and External ledgers, dedicated to bridge crypto assets between ledgers. The key difference is that we need external part of the bridge to keep track of internal transactions (in form of updated state-proofs, similar to what L2 rollup validator propagates to L1 chain) that will allow for users to provide its state-proof and take appropriate portion of crypto assets in External chain eliminating the interaction with Internal chain. This is an important safety feature.
The interaction between different components are shown on the diagram below:

Last updated